安徽省小中企业服务中心联合国家科研机构以及发改委甲级资质工程咨询单位为企业提供可行性研究报告、项目申请报告、资金申请报告、立项申请报告、项目建议书、节能评估报告、能源管理中心、产业振兴、环资项目、清洁生产、技术改造、战略新兴产业、农业资金申请、商业计划书、社会稳定风险评估、规划咨询、工程项目管理、招标代理、特色小镇、PPP项目、项目实施方案、美丽乡村项目咨询服务工作。
我中心由多位长期参与政府及企业投资项目审批和评估工作的各领域专家顾问、研究人员、甲级资质单位的资深咨询师等经过多年不懈努力,共同组建而成。主要为企业项目立项、资金申请、筹资融资等事项提供专业的可行性研究报告、项目建议书、项目申请报告、资金申请报告和商业计划书等服务。目前已完成的报告涉及能源、冶金、电子、通讯、化工、教育、旅游、建筑、医药、金融、机械、农业等20多个行业。
凭借强大的专家团队、权威的甲级资质证和广泛的公共关系资源,已成功协助上千家企业完成相关项目立项、融资等贴身定制式服务。我们的目标是让企业在立项、资金申请和融资途中享受最专业、最及时、最高效的全方位服务。
附七:EOD项目咨询服务
EOD模式项目申报要点:
1.项目申报和实施主体为市(县、区)人民政府、园区管委会等。鼓励政府或园区管委会与试点依托项目承担单位联合申报与实施,政府方牵头。
2.申报要求生态环境治理与关联产业一体化实施,依托项目承担单位仅为一个市场主体。一是突出环境与产业的深度融合。二是突出四个创新,即发展理念、融合发展、实施路径、投融资模式的创新。
3.生态环境治理与关联产业肥瘦搭配、一体实施,实现关联产业收益补贴生态环境治理投入,创新生态环境治理投融资渠道。
4.必须有可依托的试点项目,项目均须完成可研批复。采用PPP 模式的需纳入发改或财政 PPP 项目库。已完工的,侧重 EOD 模式的经验总结。
5.建立推进长效机制、运营维护,确保生态和产业持续发展。
EOD模式申报流程
根据生态环境部办公厅关于印发《生态环保金融支持项目储备库入库指南(试行)(环办科财[2022]6号)》的通知,结合项目实际操作经验,并基于三家主体清单的EOD申报流程分为三个阶段:项目策划阶段,实施方案编制与申报阶段,试点获批及实施阶段,具体可细分为十六步,以实际项目作适时调整。



服务内容:
项目策划包装阶段:
根据国家及地方相关政策要求,制订咨询工作计划表及准备调研/访谈提纲,并进行尽职调查,获取本项目申报EOD试点项目的相关资料和基础数据等研判分析,对项目进行组合、包装策划。
实施方案编制阶段:
根据项目立项审批流程情况审核及协助完成项目项目建议书、项目可行性研究报告等审批流程。编制项目实施方案,主要包括:
一、项目区域概况
二、项目建设内容
三、项目实施方式与计划
四、投资估算与资金筹措
五、财务分析(项目预期收益与支出、资金平衡方案)
六、实施保障措施等。
实践中,项目多采用“N+N”一体化模式实施,项目总体开发投融资模式和局部开发投融资模式相结合的思路,例如:
一、采用政府债券+市场化融资
二、政府投资基金
三、政府与社会资本合作(PPP模式)
四、组建投资运营公司(ABO)
五、投资人+EPC
六、开发性金融、环保贷等组合适用。
项目实施中应严格按照规定落实招投标、政府采购、投融资、土地、资源开发、政府债务风险管控、资产处置等各项法规政策要求,依法依规推进项目规范实施,防止增加地方政府隐性债务。
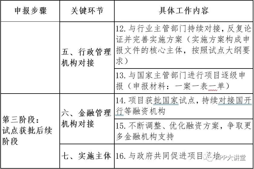
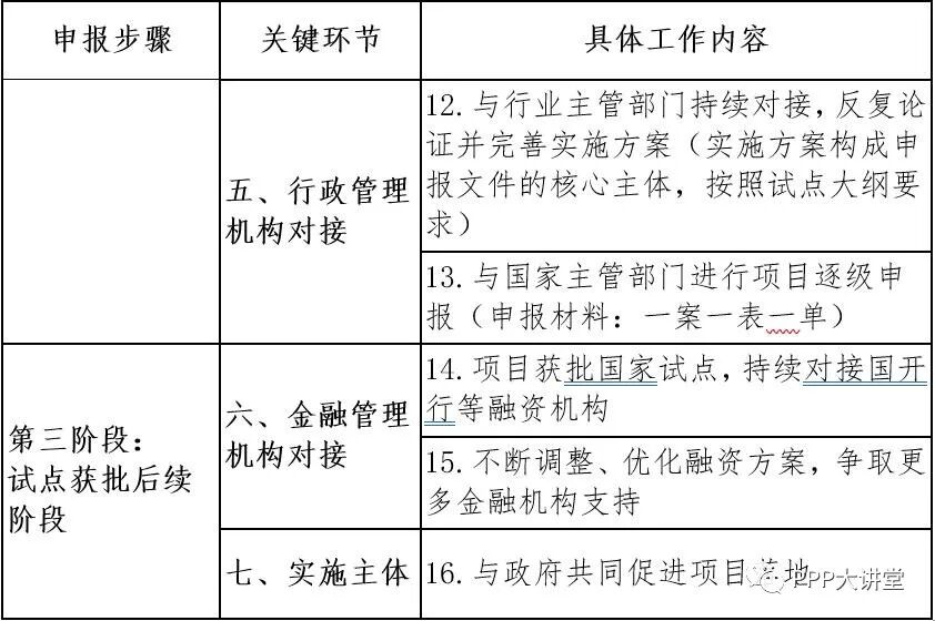
试点获批后续阶段:
对接金融机构管理:主要有资金能否平衡、项目经营性收入及现金流的稳定性、具体贷款期限利率等贷款审批重点。
协助实施主体或投资人进行商务谈判、起草、修改项目合同文本、组建项目公司等顺利推进项目落地实施
……

联系办法如下:
单位地址:合肥市包河区杭州路东方汇
咨询电话:153-7548-1526
联 系 人:李先生
单位信箱:ahqfzx@163.com
网址:http://www.ahqfzx.com