|
安徽省小中企业服务中心 为企业提供社会稳定风险评估报告的编制工作时间:2022-10-30 安徽省小中企业服务中心 为企业提供社会稳定风险评估报告的编制工作 安徽省小中企业服务中心联合国家科研机构以及发改委甲级资质工程咨询单位为企业提供可行性研究报告、项目申请报告、资金申请报告、立项申请报告、项目建议书、节能评估报告、能源管理中心、产业振兴、环资项目、清洁生产、技术改造、战略新兴产业、农业资金申请、商业计划书、社会稳定风险评估、规划咨询、工程项目管理、招标代理、特色小镇、PPP项目、项目实施方案、美丽乡村项目咨询服务工作。
我中心由多位长期参与政府及企业投资项目审批和评估工作的各领域专家顾问、研究人员、甲级资质单位的资深咨询师等经过多年不懈努力,共同组建而成。主要为企业项目立项、资金申请、筹资融资等事项提供专业的可行性研究报告、项目建议书、项目申请报告、资金申请报告和商业计划书等服务。目前已完成的报告涉及能源、冶金、电子、通讯、化工、教育、旅游、建筑、医药、金融、机械、农业等20多个行业。
凭借强大的专家团队、权威的甲级资质证和广泛的公共关系资源,已成功协助上千家企业完成相关项目立项、融资等贴身定制式服务。我们的目标是让企业在立项、资金申请和融资途中享受最专业、最及时、最高效的全方位服务。 社会稳定风险评估报告编写
1.哪些项目需要做社会稳定风险评估 根据《国家发展改革委重大固定资产投资项目社会稳定风险评估暂行办法》(发改投资〔2012〕2492号)及各省重大决策社会稳定风险评估办法,以下项目一般需要做稳评: (1)重大项目:包括铁路、地铁、公路等线性工程,水库等水利工程、能源领域火电、风电、光伏,煤矿、化工项目、垃圾焚烧等项目。这类项目一般投资额较大,影响相关人群利益。 (2)在民生方面需要开展社会稳定风险评估的有:涉及养老、医疗等社会保险制度及促进就业政策等重大调整;经济适用住房、廉租住房等住房保障政策重大调整;城市基础设施建设、旧城改造中的拆迁补偿、居民安置等政策重大调整;房地产市场等政策重大调整;水、电、燃气、粮食、公共交通、教育、医疗、药品等关系群众切身利益的商品、服务价格和收费标准重大调整;涉及农村土地经营权流转及农民土地征收征用、拆迁、补偿、安置和移民安置等方面重大政策和改革措施。 (3)在环境和自然灾害方面需要开展社会稳定风险评估的有:可能造成环境严重恶化或加大污染物排放的重大建设项目;重大自然灾害和重大疫情的预警防控方案;食品、药品安全预警防控监测方案;重大安全、质量事故处置;洪水、干旱、地震等重大自然灾害后的重要恢复重建项目建设。
2.选择合作方公司编写社会稳定风险评估报告的理由
2020年10月24日、25日,由中国应急管理学会社会风险评估与治理工作委员会主办,瞭望智库、北京大学城市治理研究院、华东政法大学政治学与公共管理学院、南京大学政府管理学院、河海大学公共管理学院、中南大学公共管理学院协办,天津市重大项目社会稳定风险评估中心承办的第一届社会风险评估与治理学术研讨会在北京举行。会议旨在学习贯彻习近平总书记关于社会风险评估与治理的重要讲话精神,贯彻落实党中央决策部署,研究社会风险评估与治理的重大理论、实践问题,交流学术成果和工作经验,探讨社会风险评估科学化、专业化、法治化、社会化、智能化的途径,促进该领域的研究、实践、交流与合作上一个新的台阶,更好适应国家发展战略特别是“十四五”规划需要。
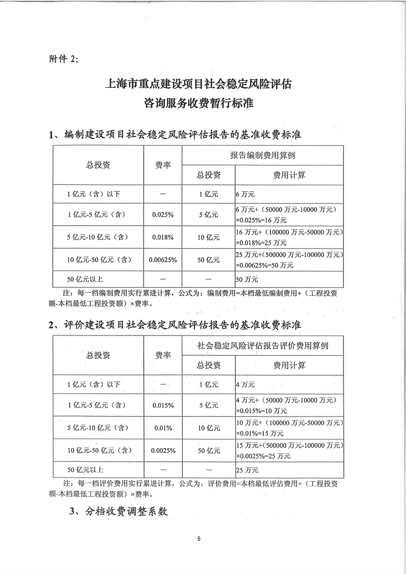
目前国家尚未颁布统一的收费标准,行业内一般参考上海市的收费标准,具体收费各咨询公司根据项目难度有所调整,总体上,项目对周边人群的影响程度和影响人群数量是决定收费金额的主要因素,上海市的标准如下。
4.合作方部分稳定风险评估报告业绩
|




