|
一篇文章带你了解什么是六西格玛关于六西格玛, 相信大部分读者的认知都是复杂、玄幻难以捉摸、被宣称可以实现难以企及目标的专业工具,但是现实中大力推广的企业却不多见。 比如经常被作为反例的摩托罗拉。一句话,是难学难用。 而推广的企业或者机构的讲师,提及项目就聊到DMAIC的流程, 每个阶段又有对应的公式需要了解和掌握。一套流程下来,可能耗时3个月、半年甚至一年以上。与当前微利时代,要求短平快的解决方案相违背。 以上都是对这套方法论的误解,其工具多样但并非难以掌握; 即便是牵涉重大问题或者改善的项目也不必走完DMAIC 的各个步骤。 本篇展开解释其常用术语和工具的定义的应用。 1. 啥是六西格玛?西格玛(σ)是希腊字母,我们读起来比较拗口,那是因为该方法论是美国人提出的,自然有个英文的名字。比如三角形三边长度的勾股定理是国人发明的,“勾股”俩个字估计同样让外国人头疼。 西格玛(σ) 是标准差的意思,而六西格玛 (6σ)也就是6倍标准差。如下图,它实际代表了在+/-6σ的范围内,覆盖了99.9997%的所有可能。也就意味着超出+/-6σ(红线)的范围的机会只有百万分之3。
六西格玛是为了实现目标的方法论,其内容包罗各类工具,有简单的,也有涉及统计学的相对复杂工具。但是归根到底,只要能够达成目标,用相对简单的工具其效率更高,更能提升内部以及客户的满意度。同时提升内部对六西格玛方法论的认可。 随着电脑和软件技术的成熟,公式并不是必须要知道或者记住的。配合相关的软件,可以直接调用和求解。 2. 如何确定六西格项目呢?在资源有限的情况下,即便是跨国企业,需要基于优先级确定资源和人力的投入。其常用确定项目的方法就是类似时间管理的矩阵图,
详细内容参考链接
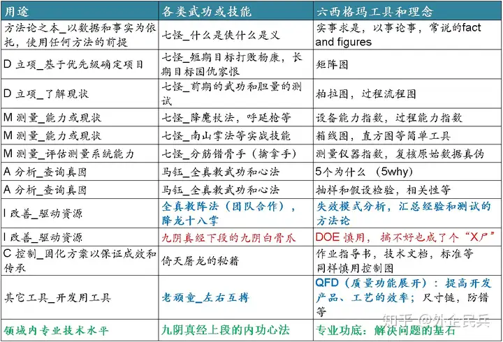
是不是并不复杂? 3. 常用工具简介六西格有简单的工具,容易学习和掌握。也有一些较为复杂的工具,在未能熟练掌握或者误用不合适的工具,大概率会导致轰轰烈烈开端,冷冷清清收场。 这里以郭大侠的品性、武功与六西格玛各类常用工具做一个类比,
简言之,常用的工具都是简单的。这里算得上复杂的工具只有失效模式分析、DOE、控制图和QFD。而DOE 和控制图并不常用,QFD适用于研发产品和工艺的场合。 各个工具图例和部分案例如下,
Excel就能实现
问到真因为止的5why,不一定是5个问题
较为复杂的找真因工具,需要开篇详解
DOE是六西格玛最为复杂的工具,在很多场合会被提及,比如“这个问题比较复杂,用DOE分析一下吧”。而实际应用即便在生产制造行业也不常见。 原因是投入资源较其它工具不是一个数量级的,其应用对使用者有较高的要求。需要熟知流程、关键输入、样本量、DOE工具应用和自身限制,才能保证DOE的有效性。 比如知乎一个问题关于6因子5水平正交实验, 测试组数就是6^5=7776组。哪怕每组的样本量只有10件,这个测试需要几个月+多少费用可以完成? 同时DOE最大优点是可视性强,是充实PPT的良好素材。能够使非本部门、非技术部门和远离一线的中高层领导,也能清晰地了解问题并确认方向。
注: 如果是技术部门的同仁,在当前这个酒香也怕巷子深的时代,将复杂的问题简单可视化是个必备的技能。 大部分制造类技术问题在经过单因子分析或假设检验后,就能找到真实的原因,并有效解决。根本到不了DOE这一步。
控制图需要遵循判断异常的八个准则(此处不展开),每种异常都需要停下分析,类似下面的线图分析起来要晕了吧?
实践中,相对要求较高的汽车行业并不推崇控制图;而是要求关键特性通过Cmk,量产后过程抽样若干件以确认制造过程是否稳定。 所以其并不常用,不必过分费心去了解。
即便不具备六西格的理论,一定专业水准的同仁依然可以解决领域极为复杂的问题;而不具备相应专业技能的黑带,只凭借方法论通常在短期内难有突破。 这是六西格被诟病的另一个原因: 黑带解决非本专业问题的效率低于本专业的大牛。 4. 选择合适的工具和方法六西格玛方法论包罗万象,大的项目推荐系统性的DMAIC,而小的问题可能几个假设检验就足够了。 比如《外企那些事:赢得信任二三事之篇一》提及的简单应用。 个别统计类的案例, 比如买房,一个矩阵图就搞定了。不需要其它工具的支持。部分涉及检测系统的案例,通过测量系统分析Cgk再配合相关性等方法,就能在短期内(比如俩周)发现真因。比如以下 的案例, 当然必须辅以相应的专业知识。其主要方法论用到熟练后,再配合本专业的技能,可谓如虎添翼。 同样以郭大侠为例,在内力修为不足的情况下,学成了降龙十八掌的招式也只能把杨康吓走;在佐以增加功力的蛇血和九阴真经的内功后,就能摧金断玉。 5. 六西格玛的段位
其解决实际问题的实力,可以类比斩瓜切菜大师兄。
|






















