中心简介
中心资质
加入我们
联系我们
质量方法技术
卓越绩效导入
质量培训
质量政策
质量奖
品牌强企
质量强县(区)
工程咨询服务
咨询报告编制
工程造价咨询
行研报告
规划咨询
PPP咨询
上市债券咨询
环保科技
质量管理体系认证
环境管理体系认证
职业健康安全认证
绿色建材认证
建材检测
GB/T50430 建设施工行业质量管理体系认证
HACCP危害分析与关键控制点
ISO22000食品安全管理体系认证
企业资质
荣誉证书
人员证书
申报服务
政策法规
高新技术企业申报
专精特新企业申报
专精特新小巨人申报
奖励补助
国内市场开拓资助
国际市场开拓资助
研发资助项目申报
技术改造投资补贴
科技中小企业申报
安全评价
安全标准化
环保咨询
消防验收
环境影响评价
环境应急预案
社会风险评估
排污许可证
竣工环保验收
场地污染评估修复
招商引资服务
选址服务
融资服务
发明专利
商标转让
著作权
地理标志
品牌管理
知产政策
公司新闻
政策发布
互动交流
人力资源
常见问题
企业风采
企业位置
产品展示
企培微课
检测
万能查询
申请公布号:
CN109524784A
申请公布日:
2019.03.26
申请号:
2018114204746
申请日:
2018.11.26
申请人:
西安华运天成通讯科技有限公司
发明人:
刘亚勤
地址:
710075陕西省西安市高新区糜家桥小区59号高新商务5层503
分类号:
H01Q3/08(2006.01)I; 全部
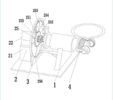
摘要:
本发明涉及一种卫星信号接收器用调节座,包括底板、转动机构、转换机构和调节机构,所述底板的上端面从左往右依次安装有转动机构、转换机构和调节机构,转动机构包括电机台,底板上端面的左侧安装有电机台,电机台的上端面通过电机架安装有转动电机,转动电机的输出轴通过联轴器与转动轴的左端连接,转动轴的右端通过轴承安装在调节机构的右端,转动轴侧壁的中部安装有转动卡齿。本发明可以解决接收器转动幅度小、两个电机调节时,下端电机工作压力大、接收器调整步骤繁琐容易混乱等问题,可以实现接收器的多角度转动和调整步骤简单方便,具有转动角度多、幅度大、电机工作压力小和接收器调整步骤简单的优点。
微信客服