首页 >> 知识产权 >>专利转让 >> 一种基于负载转矩补偿的永磁同步电动机控制方法
详细内容

一种基于负载转矩补偿的永磁同步电动机控制方法

5.png

[发明公布] 一种基于负载转矩补偿的永磁同步电动机控制方法

  • 申请公布号:

  • CN114915217A

  • 申请公布日:

  • 2022.08.16

  • 申请号:

  • 2022107039914

  • 申请日:

  • 2020.09.04

  • 申请人:

  • 湖南工业大学

  • 地址:

  • 412007湖南省株洲市泰山西路88号湖南工业大学科技处

  • 分类号:

  • H02P6/08(2016.01)I; 全部

  • 摘要:

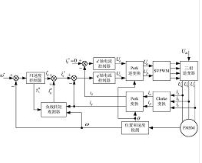
  • 本发明公开了一种基于负载转矩补偿的永磁同步电动机控制方法,永磁同步电机速度由PI速度控制器控制,负载转矩观测器对负载转矩进行观测,负载转矩观测器的输出用于对PI速度控制器的输出进行负载转矩补偿。负载转矩观测采用反馈增益依据负载转矩给定值的变化量和负载转矩观测值的变化量进行自动调整的算法,能在系统速度改变,或者是参数发生变化,负载发生扰动,导致负载转矩给定值发生变化或/和负载转矩观测值发生变化时,快速降低负载转矩的观测误差并将负载转矩观测值前馈补偿至电流调节器中,提高了永磁同步电机的控制精度。


官网微信公众号

客服微信号

技术支持: CLOUD | 管理登录
seo seo